作家H控舊愛「利用文策院吸金」 陳珮甄火大開告:不能再姑息!
記者蔡宜芳/綜合報導
作家H(陳鴻儀)2023年8月認愛迪化街名門前媳婦陳珮甄(Selena),同年12月求婚成功,沒想到2024年2月底就破局,兩人還公開撕破臉。作家H日前因陳珮甄的短影音內容,再度於社群控訴女方說謊,3日更直指陳珮甄「利用文策院吸金」,讓陳珮甄直接喊告。

▲作家H和陳珮甄分手後,不時隔空互砲。(圖/翻攝自Facebook/作家H)
作家H 3日又在社群發出長文向陳珮甄開砲,指出對方在文策院擔任講師期間,與另一位周姓講師私下合作,利用文策院的資源幫助中小企業找投資,從中抽取利潤。他指出,僅在2023年,陳珮甄就因此賺取了超過兩百萬元,「這些事情,我不知道文策院是否知道,我不知道是否違法(最好是沒有和文策院簽約),但我知道,她不想曝光,因為這些中小企業,有可能是非法吸金,如果拿到投資人的錢,跑了,那麼她和另外那位講師,就有責任了!」
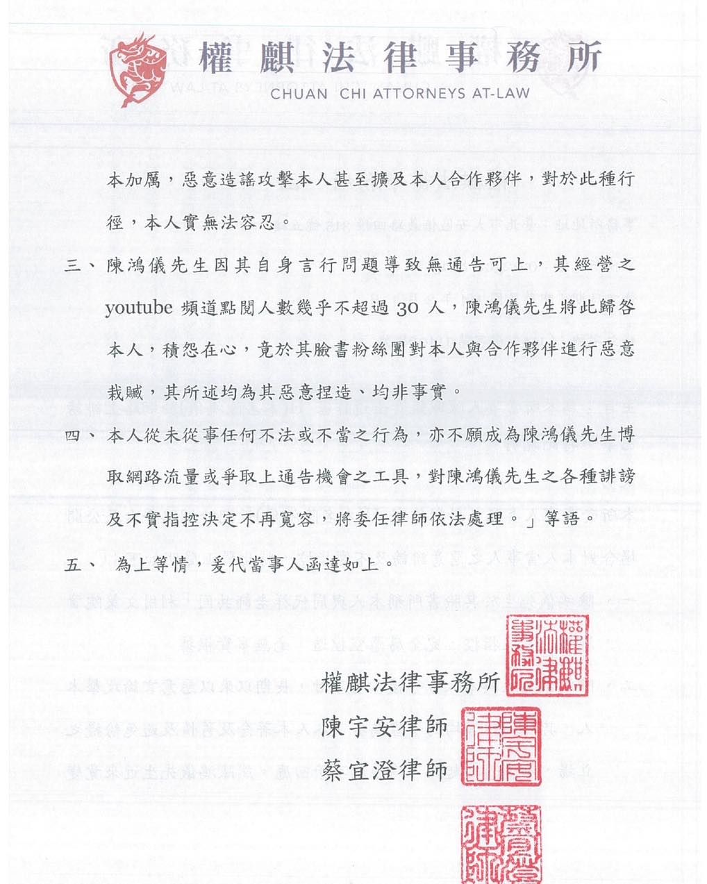
對此,陳珮甄4日發出律師函,強烈反駁作家H的指控。她表示,作家H過去一年來不斷利用其公眾人物的身份,在社群平台上發表誹謗她的文章、煽動粉絲用難聽的字眼羞辱她,「我一直不願多做回應,希望這些紛擾能隨時間淡去。然而,近期作家H變本加厲,竟誣陷我吸金,並在抹黑文中標記與我有業務往來的法人,報復我、破壞我商譽,意圖讓我失去客戶與收入。」

▲▼陳珮甄律師聲明。(圖/翻攝自Facebook/陳珮甄 大姐不跑三點半)

陳珮甄表示,目前已正式對作家H提起妨害名譽的訴訟,並將由她的委任律師對外說明案件相關內容,「如果妳或你曾被前任伴侶以任何形式報復傷害,請不要灰心喪氣;你不孤單。請持續努力,長出能回擊惡勢力的底氣。我會用我的勇敢行動,讓你相信公道存在。讓你看見,為惡之人會有報應。」















讀者迴響