才剛宣布開唱! 炎亞綸首場曼谷演唱會「不可抗力」延期
記者陳芊秀/綜合報導
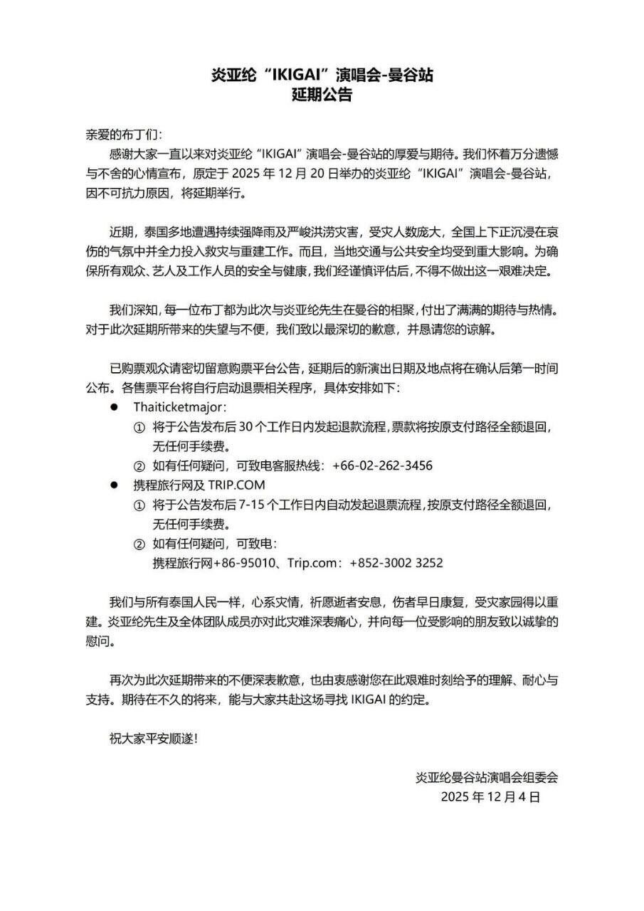
藝人炎亞綸推出全新專輯《Ikigai》,並於11月30日宣布將舉辦同名巡迴演唱會,首站定於12月20日在泰國曼谷開唱,也是生涯首次在當地舉辦個人演唱會,不料昨日(4)卻宣布「因不可抗力原因,將延期舉行」。

▲炎亞綸剛宣布展開巡演,首度飛泰國開唱卻臨時宣布延期了。(圖/晴空鳥提供)
炎亞綸曼谷站演唱會組委會發表聲明,近期泰國多地遭遇持續強降雨及嚴峻洪澇災害,受災人數龐大,且當地交通與公共安全受到嚴重影響。為了確保所有觀眾、藝人及工作人員的安全與健康,經審慎評估後,不得不做出延期的艱難決定。
[廣告]請繼續往下閱讀...
對於期待已久的粉絲,組委會致上最深切的歉意,並公布詳細退票機制,且皆不收取手續費。炎亞綸與全體團隊也對此次災情深表痛心,祈願逝者安息、傷者早日康復,受災家園能得以重建,並承諾新的演出日期與地點確認後,將第一時間公布。

▲炎亞綸曼谷站演唱會組委會聲明。(圖/翻攝自臉書)















讀者迴響