大陸驚傳20日撤檔《鬼滅之刃》!網「還沒看別撤呀」關鍵密鑰發了
記者陳芊秀/綜合報導
中國大陸當地進口方與發行方證實,原定近期上映的多部日本進口影片,包括《蠟筆小新:熾熱的春日部舞者們》、《工作細胞》等,將「暫緩上映」。而熱映中的《鬼滅之刃:無限城篇 第一章 猗窩座再襲》一度遭瘋傳20日下映,但最新消息是已經取得密鑰上映。

▲《鬼滅之刃無限城》驚傳大陸20日下映。(圖/翻攝自微博)
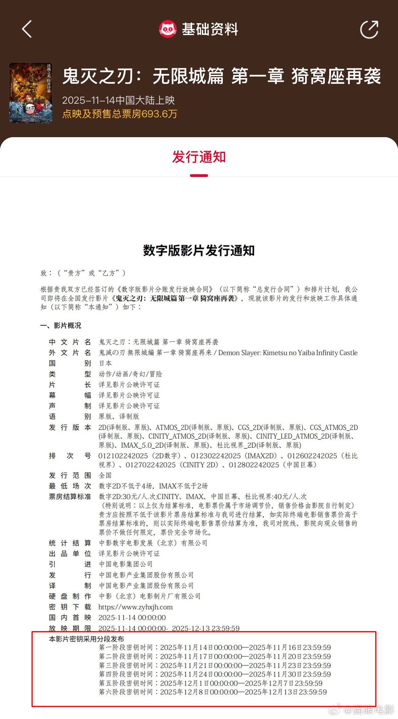
「密鑰」是大陸的電影上映前必須獲得的加密數字,取得密鑰才可以正常放映,因此密鑰延期是指電影熱門申請延長上映的之意。根據《鬼滅之刃無限城》的發行通知,該片由中國電影集團引進,11月14日正式上映,密鑰分成6階段時間,前3階段每3天發一次密鑰,一度謠傳第二階段密鑰時間(11月20日)到期後就會下映,不過多位電影博主貼出截圖,稱第三階段密鑰已經取得,20號之後當地各個戲院仍會繼續上映,而第三階段密鑰期間至11月23日。

▲《鬼滅之刃無限城》發行通知。(圖/翻攝自微博)

▲《鬼滅之刃無限城》第三階段密鑰已發。(圖/翻攝自微博)
截至目前為止,《鬼滅之刃無限城》是目前大陸電影市場中票房最強勁的作品,據貓眼電影數據顯示,該片已經連續5天票房在全大陸登頂,票房占比每日超過70%,票房累計已經4億人民幣(約台幣17億元)。陸網有人透露,日片是由大陸片商砸7000萬人民幣(約台幣3億元)買斷,提前下映受到影響的是當地片商,另外電影達保本的3.7億人民幣後,日本片商將可以參與分成。

▲《鬼滅之刃無限城》連續5天票房登頂。(圖/翻攝自微博)
受到日片撤檔消息影響,《鬼滅之刃》也不斷衝上大陸微博熱搜。大陸網友對於日片撤檔看法兩極,有人稱「要下架就下架吧!無條件支持我的國家!牢記歷史」,也有人急喊「我還沒看呢,別撤呀!等我看完呀」、「還沒看鬼滅的快衝」、「這是一部正能量電影,怎麽能撤檔?!我還要二三刷了」、「要去看的最好趕緊去看了,怕到時候真的下架了」。















讀者迴響